About Me
Hello! My name is Vanessa Arndorfer and I am a software engineer with a strong background in interdisciplinary research. I spent five years at Microsoft, building the backend services that power Azure AI. While completing my master’s degree, I rediscovered a passion for data-driven research and am pursuing new opportunities to continue my work exploring the applications of machine learning in other STEM domains.
Research Interests
Interdisciplinary applied machine learning within other STEM fields. Applications of interest include:
- Neuroscience and biology
- Environmental solutions
- Smart homes and smart cities
- Resource management
- Climate modeling
Experience
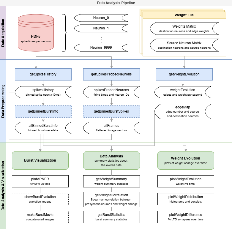
I received my MS in Computer Science from the University of Washington in 2025. My thesis in computational neuroscience analyzed and visualized data from a neural growth simulation. Previously, I was a Software Engineer II at Microsoft where I built APIs and drove feature development for Azure AI. I also interned for the Feature Engineering team at Microsoft where I compared feature selection algorithms on benchmark datasets for implementation on AzureML. During my undergraduate studies, I conducted research at the Virginia Tech Hume Center for National Security and Technology. I was on multiple projects examining applications of Radio Frequency Machine Learning including using feature augmentation to create robust radio signal datasets, developing convolutional neural network architecture for classifying radio signals, and developing a loss function to provide feedback to an adversarial machine learning network.
